服务热线:
13752709939
网站首页
关于我们
产品中心
轴流泵混流泵
贯流泵(闸门泵)
矿用潜水泵
污水泵
潜水泵
永磁泵移动泵车
离心泵
海水泵
水泵控制柜
一体化泵站
案例中心
新闻资讯
在线留言
联系我们
产品中心
/ PRODUCTS
轴流泵混流泵
贯流泵(闸门泵)
矿用潜水泵
污水泵
潜水泵
永磁泵移动泵车
离心泵
海水泵
水泵控制柜
一体化泵站
联系我们
/CONTACT us
天津中水泵业有限公司
服务热线:马经理 137 5270 9939
张经理 138 2161 1238
公司地址:天津市宝坻区塑料制品工业区朝阳东路6号
新闻资讯
您现在的位置是:
网站首页
新闻资讯
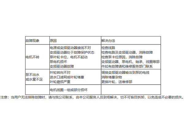
永磁防汛泵运行故障及排除方法
发布日期:2024-11-29
分享到:
下一篇:
全贯流潜水电泵安装及运转
上一篇:
深井潜水泵的日常保养和维修
电话
地图
咨询电话:
13821611238
咨询电话:
13752709939